Tema 2 · Diseño lógico de bases de datos

Ejercicio 02 · Diseño E/R ampliado con jerarquías y relaciones especiales.

Tipo: Proyecto individual

Descripción del sistema

Estás diseñando una base de datos para una universidad. El sistema debe contemplar a las personas que interactúan en la institución, clasificadas en profesores, estudiantes y personal administrativo.

Datos gestionados por el sistema

  • Los profesores imparten asignaturas y pueden ser responsables de departamentos.
  • Los estudiantes se inscriben en asignaturas, tienen un expediente académico con notas y pueden contar con tutores asignados (profesores).
  • El personal administrativo se encarga de la gestión académica, como la matriculación y la organización de horarios.
  • Algunos empleados pueden supervisar a otros empleados.

Cada persona tiene un identificador, nombre, dirección y contacto. Los estudiantes pueden tener varias titulaciones, y su promedio académico puede calcularse a partir de sus calificaciones.

Tareas a realizar

  1. Define la jerarquía de personas, utilizando generalización y especialización (por ejemplo, PERSONA como supertipo).
  2. Establece relaciones como: impartición de asignaturas, tutoría, inscripción en asignaturas, supervisión entre empleados.
  3. Identifica atributos multivaluados o derivados si aparecen en el contexto (por ejemplo, titulaciones de un estudiante, promedio académico).
  4. Representa adecuadamente las restricciones de especialización: total/parcial y exclusiva/solapada.
  5. Incluye al menos una relación reflexiva (como supervisión) o una relación exclusiva (por ejemplo, un empleado no puede ser profesor y administrativo al mismo tiempo).

Contenidos que ha de incluir

Diseña un diagrama E/R ampliado para el sistema universitario que incluya:

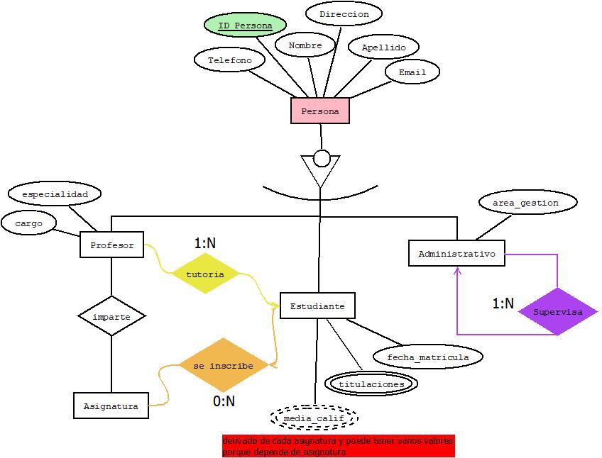
  • Entidades: PERSONA, PROFESOR, ESTUDIANTE, ADMINISTRATIVO, ASIGNATURA, EXPEDIENTE
  • Relaciones: imparte, se inscribe, tutoría, supervisa, contiene (asignatura en expediente)
  • Modela jerarquías: PERSONA → PROFESOR, ESTUDIANTE, ADMINISTRATIVO
  • Incluye al menos una relación reflexiva o restricción exclusiva
  • Usa atributos derivados (como promedio) o multivaluados (como titulaciones) si corresponde
Diagrama Entidad-Relación del sistema Linkia Express
Diagrama Entidad-Relación correspondiente al ejercicio 02.

Si no se visualiza correctamente el contenido, puedes descargar la imagen del diagrama en formato JPG .